CAIC+ Alberto Carreira
APRESENTAÇÃO
O CAIC + Especialidades Alberto Carreira foi inaugurado em 17 de março de 2000, e reinaugurado no dia 29 de abril de 2010, pelo vice Governador Omar Aziz.
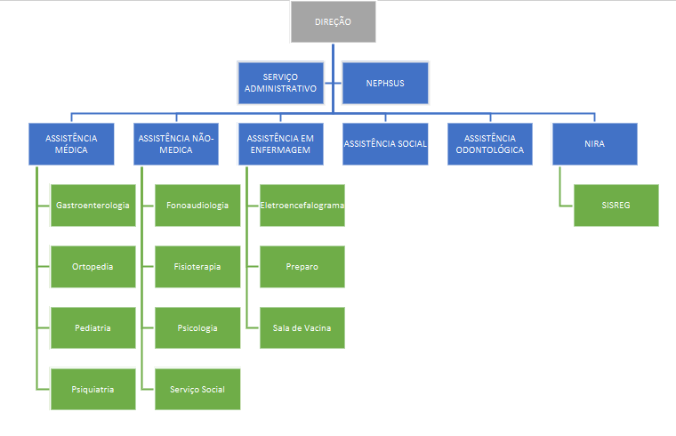
Visando qualificar os serviços dos Centros de Atenção Integral à Criança (CAICs), a Secretaria de Estado de Saúde do Amazonas (SES-AM) lançou, em 2020, o projeto CAIC+ Especialidades. Sob a gestão do Governador Wilson Lima, a unidade foi revitalizada a partir de abril de 2021 e entregue à população em 22 de março de 2022. Atualmente, o CAIC + Especialidades Alberto Carreira oferece atendimentos especializados em: fonoaudiologia, gastroenterologia, neuropediatria, ortopedia, pediatria, psiquiatria, odontologia, psicologia, enfermagem, farmácia, NIRA, fisioterapia (com avaliação para AME), imunização, eletroencefalograma e NEPHSUS.
A Carta de Serviços tem por objetivo informar e orientar os usuários sobre os serviços oferecidos por esta unidade de saúde, apresentando de forma clara e acessível as formas de acesso, os compromissos de atendimento e os canais disponíveis para manifestações do cidadão, como elogios, solicitações de informações, reclamações, denúncias e sugestões.
SERVIÇOS E PROCEDIMENTOS OFERECIDOS
1) AGENDAMENTO DE CONSULTAS E EXAMES NO SISREG
Horário de atendimento: 07h às 17h.
- Para agendamento ou consulta de status no SISREG é preciso ter em mãos o cartão do SUS da criança/adolescente e o encaminhamento médico.
2) CONSULTA EM ENFERMAGEM
Horário de atendimento: 07h às 17h.
- Cartão de vacina e CNS. Não precisa fazeragendamento prévio (demanda livre).
3) FARMÁCIA
Horário de atendimento: 07h às 17h.
- Unidade, apresentar prescrição/receita médica em duas vias atualizada e documento com foto.
4) CONSULTA EM GASTROENTEROLOGIA
Horário de atendimento: 07h às 17h.
- Atendimento via agendamento SISREG;
- Necessário apresentar encaminhamento,autorização da consulta e Cartão SUS
5) CONSULTA EM ORTOPEDIA
Horário de atendimento: 07h às 17h.
- Atendimento via agendamento SISREG;
- Necessário apresentar encaminhamento,autorização da consulta e Cartão SUS
6) CONSULTA EM ODONTOLOGIA
Horário de atendimento: 07h às 17h.
- Atendimento via agendamento interno na unidade;
- Necessário apresentar encaminhamento, Cartão devacina e Cartão Sus.
7) CONSULTA EM PEDIATRIA
Horário de atendimento: 07h às 17h.
- Serviço de apoio médico para os pacientes em acompanhamento nas especialidades;
- Trazer Cartão de vacina e Cartão Sus no dia da consulta.
8) CONSULTA EM PSICOLOGIA
Horário de atendimento: 07h às 12h.
- Atendimento via agendamento SISREG;
- Necessário apresentar encaminhamento,autorização da consulta e Cartão SUS e Cartão de vacina.
9) CONSULTA EM PSIQUIATRIA
Horário de atendimento: 07h às 17h.
- Atendimento via agendamento SISREG;
- Necessário apresentar encaminhamento,autorização da consulta e Cartão SUS. Cartãode vacina
10) ELETROENCEFALOGRAMA – (TELESSAÚDE)
Horário de atendimento: 07h às 17h.
- Atendimento via agendamento SISREG;
- Necessário apresentar encaminhamento,autorização da consulta e Cartão SUS.
11) SALA DE VACINA
Horário de atendimento: 07h às 17h.
- Não precisa fazer agendamento prévio (demanda livre).
- Necessário apresentar Cartão de vacina e CartãoSus.
12) CONSULTA EM SERVIÇO SOCIAL
Horário de atendimento: 07h às 17h.
- Não precisa fazer agendamento prévio(demanda livre).
HISTÓRICO
O CAIC Alberto Carreira foi inaugurado em 17 de março de 2000, e reinaugurado no dia 29 de abril de 2010, pelo vice governador Omar Aziz. Conforme portaria do Diário Oficial do Estado do Amazonas, decreto 38.261, art 1°, de 20/11/2017.
Considerando a necessidade de redefinição e qualificação do perfil dos serviços prestados pelos CAICs, a SES-AM em 2020 desenvolveu o projeto assistencial extensivo a este CAIC, bem como de outras 4 unidades, que transformava esta unidade em CAIC + ESPECIALIDADES ALBERTO CARREIRA. Iniciou-se em abril de 2021 o processo de revitalização da estrutura física da unidade, na qual passou a ofertar assistência especializada em pediatria, psiquiatria, neurologia, ortopedia, odontologia, psicologia, enfermagem, dispensação de medicamentos (farmácia), Nira, imunização, triagem neonatal; oferece exames complementares especializados como coleta de exames laboratoriais, eletroencefalograma e eletrocardiograma.
DADOS DA UNIDADE
| Diretor(a) | Tatiana Pereira Lopes |
| CNPJ | 00697295010836 |
| CNES | 2011824 |
| Telefone | (092) 3672-2100 |
| caic_acarreira@saude.am.gov.br | |
| Endereço | Avenida Brasil, s/nº, Compensa CEP: 69030-020 |
| Linhas de ônibus: | 001, 002,008, 013, 014, 016, 019, 110, 113, 115, 116, 118, 121, 122, 123, 126, 127,129, 542. |
IDENTIDADE ORGANIZACIONAL
MISSÃO
Garantir o atendimento ambulatorial, com ênfase no manuseio das doenças prevalentes da infância e nas ações de saúde preventivas à crianças e adolescentes conforme área de abrangência das residências, com equipe multidisciplinar capacitada e com a maior resolutividade possível.
VISÃO
Ser referência no atendimento integral e humanizado às crianças, promovendo a saúde e o desenvolvimento saudável, assegurando o direito à saúde de forma equitativa, com foco na prevenção e no tratamento de doenças infantis, sempre com o envolvimento da família.
VALORES
Os valores que norteiam a atenção à saúde da criança, como a integralidade do cuidado voltado ao seu desenvolvimento físico, mental e emocional; o acesso universal e equitativo aos serviços de saúde; a humanização no atendimento, com acolhimento e empatia; a valorização das ações de prevenção e promoção da saúde; o compromisso com a qualidade nos atendimentos clínicos, terapêuticos e diagnósticos; a responsabilidade social na redução das desigualdades em saúde; e o reconhecimento da participação familiar como elemento fundamental no processo de cuidado
ORGANOGRAMA

QUANDO DEVO PROCURAR A UNIDADE
Como unidade de referência, os usuários deverão ser encaminhados aos serviços por uma unidade de atenção básica ou em caso de consultas/exames regulados deverão ser previamente agendados via Sistema de regulação – SISREG.
O QUE PRECISO PARA SER ATENDIDA NA UNIDADE
1. Cartão de vacina da criança/adolescente;
2. Certidão de nascimento ou RG criança/adolescente;
3. Documento com foto do responsável/acompanhante;
4. Comprovante de residência com CEP;
5. Declaração de nascido vivo em caso de crianças ainda não registradas.
6. Cartão do SUS.
7. Guia de Autorização do SISREG e Encaminhamento Médico
Nota: Caso a criança ainda não possua cartão do SUS, será gerado um utilizando os documentos de 1 a 5 da lista acima.
DIREITOS E DEVERES DOS USUÁRIOS DA SAÚDE
FOTOS


atualizado 10/02/2026